可乐助手5.28版本是一款非常好用的游戏辅助类型的软件,你能够在这里感受到很多不一样的功能以及服务哦。可以对不同的游戏去进行一系列的设置,各种好看好玩的皮肤都可以直接去进行解锁使用。并且所有的操作都是很简单的,对于新手用户们来说也是非常友好的哦!
可乐助手5.28版本root权限开启方法
1、首先我们打开可app,点击初始化;
2、可以看到权限检查列表,确保自己的手机已经获取root;
3、随后点击功能大全按钮;
4、可以看到软件内所预置的功能,这时我们需要先进行预加载信息;
5、其中自定义工厂需要通过考试才可以使用,考试入口在软件里,让你激活时会提示,而自定义功能添加的DB会出现在自定义替换分组下
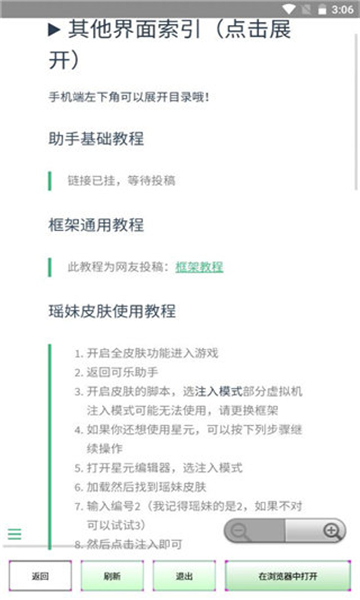
6、常规功能使用:点击更多展开菜单
开启功能:在王者关闭的情况下开启对应的功能,点击后可以选择是否叠加功能,叠加功能就是可以和其他功能一起使用
导出DB:把要开启的功能导出为DB,可以通过自定义替换来使用
清理缓存:使用功能会缓存功能数据,在功能失效时可以尝试清理缓存
注入数据:在王者在运行的情况下加入对应的功能,点击后可以选择是否叠加功能,叠加功能就是可以和其他功能一起加入,可以和原功能重合使用
覆盖数据:在王者在运行的情况下覆盖原来的功能,不能和原功能重合使用
可乐助手5.28版本特色
给你带来了很丰富的资源内容,你可以自由的去进行选择。
操作难度是很低的,不需要去进行root就可以使用。
汇聚了很多不同的礼包内容,你可以直接去进行领取。
可乐助手5.28版本优点
添加了社区的功能,大家可以和其他的用户沟通交流。
帮你解锁了超多的皮肤,你能轻松的去进行体验使用。
没有任何的封号危险,你能方形的去进行操作。




可乐助手2025新版