出战追击手游是一款会给玩家们带来优质体验的塔防类型的游戏,玩家们可以在这里使用不同的武器去完成刺激的战斗,和防御塔一起来进行作战。会有很多不一样的词条都是可以让你去进行搭配使用的,尝试去消灭各种强大的敌人完成战斗,关卡和玩法都是相当丰富的。
出战追击手游新手攻略
1、下面显示的是可以看见的角色属性,不穿装备时基础属性为:攻击力0、血量300、移动速度6.5、暴击率5%、暴击伤害50%,计算公式为[基础伤害*(100%+暴击伤害)],减伤率0%,计算公式为[受到伤害*(100%-减伤率)]。
2、还有隐藏起来的属性,冲击力,武器基础冲击力为:双刀,连弩为0,长刀:60,长弓,大剑:180,这个冲击力决定了击退效果,冲击力越高,击退距离越远,且敌人有不同稳定性,还有击退:将敌人向远离主角的方向快速移动一段距离,期间敌人的攻击和移动不受影响。
3、并且当[冲击力-稳定性]的值特别高时,可以触发击倒,击倒:击退后令敌人倒地,需几秒时间起身,还有攻速,这里的攻速有些不同,计算公式为:攻击间隔=[100%-攻速],只需要50攻速就能得到200%的效果,所以除了大剑,其他武器不知道玩什么,就试试叠攻速吧。
4、元素点是解锁主塔羁绊效果的条件,元素点的获取分为局内和局外,局外可通过属性词条获取,局内可通过改造防御塔获得元素点,普通升级会获得1点对应属性元素点,一阶元素塔会获得2点对应元素点,二阶元素塔会获得3点对应元素点。
5、品阶影响词条属性,品阶越高上限与下限越高,最高6阶,品质影响词条数量,白色普通:1条、绿色稀有:2条、紫色史诗:3条、橙色传说:4条、红色神话:5条。
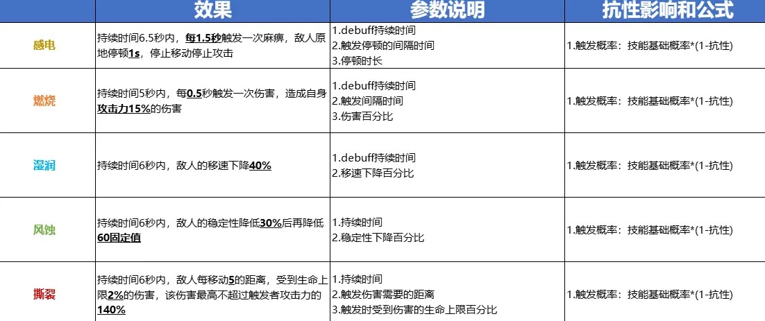
6、词条种类,词条搭配与属性效果息息相关,一般来说流派的构建就是围绕一个元素或机制进行构筑,任何词条在同一装备上只会刷出一个,连宠物都只能有一个。
出战追击手游特色
游戏的趣味性是很不错的,可以给玩家们带来很棒的体验。
没有任何的操作难度,只要几分钟就可以上手了哦。
会有很多的福利给大家,大家可以获得很不错的感受。
出战追击手游优点
地图数量是很多的,你能不断地去进行战斗。
会有很多强大的敌人,在游戏中不断地去进行对战。
合理的去进行升级,爆发更加强大的战斗力。



